Journal article
Journal of Manufacturing and Materials Processing, vol. 9(2), 2025 Feb, p. 65
APA
Click to copy
Fini, A. T., Brooks, C. K., Romani, A., Straatman, A. G., & Pearce*, J. M. (2025). Parametric Design of Easy-Connect Pipe Fitting Components Using Open-Source CAD and Fabrication Using 3D Printing. Journal of Manufacturing and Materials Processing, 9(2), 65. https://doi.org/10.3390/jmmp9020065
Chicago/Turabian
Click to copy
Fini, Abolfazl Taherzadeh, Cameron K. Brooks, Alessia Romani, Anthony G. Straatman, and Joshua M. Pearce*. “Parametric Design of Easy-Connect Pipe Fitting Components Using Open-Source CAD and Fabrication Using 3D Printing.” Journal of Manufacturing and Materials Processing 9, no. 2 (February 2025): 65.
MLA
Click to copy
Fini, Abolfazl Taherzadeh, et al. “Parametric Design of Easy-Connect Pipe Fitting Components Using Open-Source CAD and Fabrication Using 3D Printing.” Journal of Manufacturing and Materials Processing, vol. 9, no. 2, Feb. 2025, p. 65, doi:10.3390/jmmp9020065.
BibTeX Click to copy
@article{abolfazl2025a,
title = {Parametric Design of Easy-Connect Pipe Fitting Components Using Open-Source CAD and Fabrication Using 3D Printing},
year = {2025},
month = feb,
issue = {2},
journal = {Journal of Manufacturing and Materials Processing},
pages = {65},
volume = {9},
doi = {10.3390/jmmp9020065},
author = {Fini, Abolfazl Taherzadeh and Brooks, Cameron K. and Romani, Alessia and Straatman, Anthony G. and Pearce*, Joshua M.},
month_numeric = {2}
}
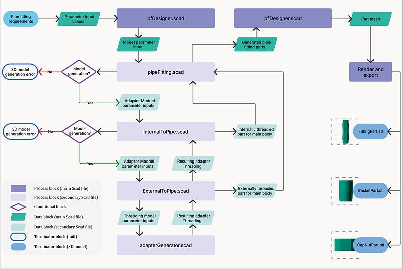
The amount of non-revenue water, mostly due to leakage, is around 126 billion cubic meters annually worldwide. A more efficient wastewater management strategy would use a parametric design for on-demand, customized pipe fittings, following the principles of distributed manufacturing. To fulfill this need, this study introduces an open-source parametric design of a 3D-printable easy-connect pipe fitting that offers compatibility with different dimensions and materials of pipes available on the market. Custom pipe fittings were 3D printed using a RepRap-class fused filament 3D printer, with polylactic acid (PLA), polyethylene terephthalate glycol (PETG), acrylonitrile styrene acrylate (ASA), and thermoplastic elastomer (TPE) as filament feedstocks for validation. The 3D-printed connectors underwent hydrostatic water pressure tests to ensure that they met the standards for residential, agricultural, and renewable energy production applications. All the printed parts passed numerous hydrostatic pressure tests. PETG couplings can tolerate up to 4.551 ± 0.138 MPa of hydrostatic pressure, which is eight times greater than the highest standard water pressure in the residential sector. Based on the economic analysis, the cost of 3D printing a pipe coupling is from three to seventeen times lower than purchasing a commercially available pipe fitting of a similar size. The new open-source couplings demonstrate particular potential for use in developing countries and remote areas. 1
Taherzadeh Fini, A., Brooks, C.K., Romani, A., Straatman, A.G. and Pearce, J.M., 2025. Parametric Design of Easy-Connect Pipe Fitting Components Using Open-Source CAD and Fabrication Using 3D Printing. Journal of Manufacturing and Materials Processing, Vol 9(2), 65. DOI: 10.3390/jmmp9020065
additive manufacturing // distributed manufacturing // fused filament fabrication (FFF) // sustainable development // design for additive manufacturing (DfAM) // water management systems
Tyrer, A., 2025. Open-Source 3D Printed Pipe Fittings Reduce Water Waste, New Study Argues. 3D Printing Industry. Available at: https://3dprintingindustry.com/news/open-source-3d-printed-pipe-fittings-reduce-water-waste-new-study-argues-236685/
Taherzadeh Fini, A., Brooks, C.K., Romani, A., Straatman, A.G. and Pearce, J.M., 2025. Parametric Design of Easy-Connect Pipe Fitting Components Using Open-Source CAD and Fabrication Using 3D Printing. Journal of Manufacturing and Materials Processing, Vol 9(2), 65. DOI: 10.3390/jmmp9020065
Taherzadeh Fini, A., Brooks, C.K., Romani, A., Straatman, A.G. and Pearce, J.M., 2024. Design, Manufacturing, and Economic Analysis of Parametric Open-Source 3-D Printed Easy Connect Pipe Fittings. Preprint. Available at Preprints.org. DOI: 10.20944/preprints202501.0168.v1
Taherzadeh Fini, A., Brooks, C.K., Romani, A., Pearce, J.M. 2024. Design, manufacturing, and economic analysis of parametric open-source 3-D printed easy-connect pipe fittings. Project repository. Available at OSF.io. DOI: 10.17605/OSF.IO/FQJXE
The Customizable Pipe Fitting is an Open Source Hardware Educational Tool certified by OSHWA (Open Source Hardware Association), released under the CERN-OHL-S-2.0 (hardware and documentation) and GNU General Public License (GPL) 3.0. (software).
Western University - FAST Lab. 2025. Open-Source Customizable 3D-Printable Easy-Connect Pipe Fittings. Certification. Available at OSHWA.org. Link: https://certification.oshwa.org/ca000069.html
Romani, Rognoli, V. and Levi, M. 2023. Materials Libraries. Designing the Experiential Knowledge Transfer through Prototyping. *In: Ferraris, S., Rognoli, V. (Eds). EKSIG 2023 - From Abstractness to Concreteness – experiential knowledge and the role of prototypes in design research. pp. 398-411. Politecnico di Milano. * ISBN: 978-88-941674-3-6 ↩